Marvin Baumann's VC Blog

Marvin Baumann's VC Blog

Home
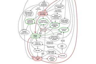
The Feedback Loop in Venture Capital that keeps a16z, Sequoia, and YC on top
How a VC's position in the syndicate network influence its performance, which in turn improves its network position.
Nov 13, 2024 • Marvin Baumann

August 2024

NVIDIA is speedrunning accelerated computing adoption across industries to entrench itself in all economic verticals
CUDA moat will be overcome but it won't matter; Jensen uses AI-hype cycle to rapidly diffuse accelerated computing and thus build a deeper moat than…
Aug 27, 2024 • Marvin Baumann

July 2024

LLM reasoning, AI performance scaling, and whether inference hardware will become commodified, crushing NVIDIA's margins
Current skills of LLMs are a mirage of human projection; solving AI reasoning requires AI architecture innovation; training and inference will converge…
Jul 25, 2024 • Marvin Baumann
© 2026 Marvin Baumann · Privacy ∙ Terms ∙ Collection notice
Start your SubstackGet the app
Substack is the home for great culture